首页 > 医学常识
这些药物的储存方式要注意!

导语:这些药物的储存方式要注意!


相信很多医师、药师会经常听到这些问题:“医生,这些药品该如何储存?可以放冰箱吗?是放冷冻还是冷藏呢?”

 

这些问题也是合理用药的关键,药品储存过程不当,可导致药品变质或失效,甚至对患者的健康造成危害。今天小编就来盘一盘药品储存过程中需要注意的问题,究竟哪些药品需要冷藏?哪些药品不要冷冻?哪些药品需避光储存呢?

 

根据《中国药典(2020版)》,药品的常温储存是指10-30℃储存和保管药品,而药品的冷藏储存是指2-10℃储存和保管药品,阴凉处储存是指不超过20℃储存和保管药品。

 


1

这些药品需要冷藏储存

储存药品时,温度过高会导致药品组分发生氧化、水解反应的速度加快,也可以导致沸点低的组分挥发。此外,一些特殊剂型的药物(如栓剂)在高温环境下,剂型会发生变化。这些情况下,药物的药效降低,药品变质,可能伴随着毒副产物的产生[1]。因此在储存药品时应格外注意!

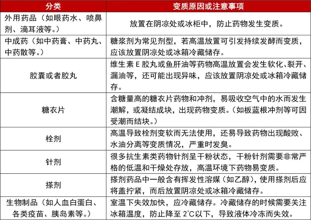
需要低温冷藏的药品主要包括下列几大类:

表1 需要低温冷藏的药品
需要低温冷藏的药品1.jpg

2

这些药品不要冷冻储存
 
一些药品不宜存放在温度过低的环境,温度过低的冷冻环境可能会导致一些生物制品的蛋白失活、承载药品的容器冻裂、药物溶解度发生变化而析出、药品结晶、药品沉淀等,进而导致药品质量下降。
 
表2 不宜冷冻的药物
需要低温冷藏的药品2.jpg

除了注意这些药品的储存,门诊药师还应该记录冰箱的温度,定期对冰箱清洁和除霜。
 
3

这些药品需要避光储存

药品的储存除了要注意温度、湿度,还要注意是否需要避光。这是因为光线中的紫外线可以激活药物外周的电子群,从而加速氧化还原反应的发生。带羟基、巯基或多烯基的药物常因光照影响被氧化,进而导致药物变质。
 
需要避光的药物根据其对光的敏感性分为特级、一级、二级和三级避光药物,下面来一一介绍其储存过程中的注意事项。
 
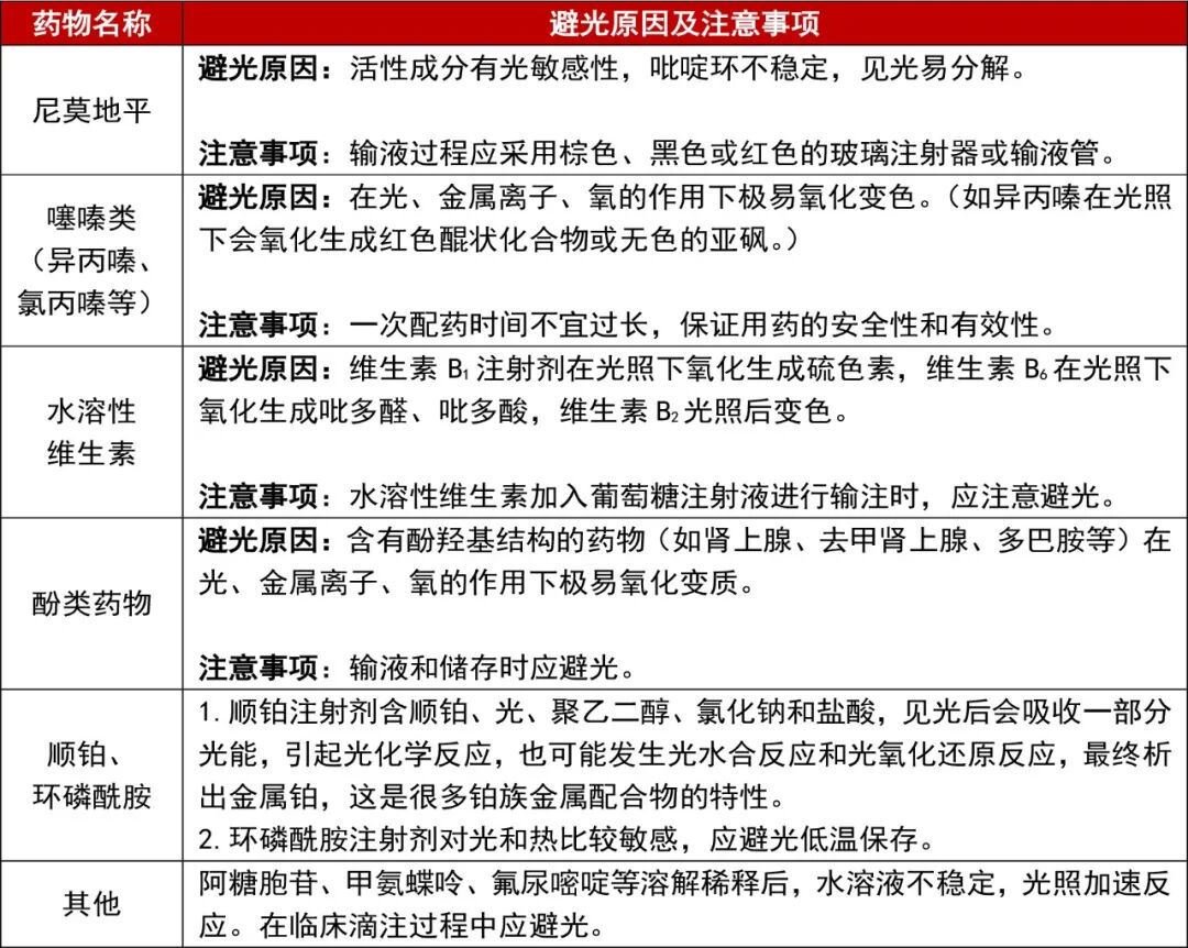
表3 特级避光药物
需要低温冷藏的药品3.jpg

 表4 一级避光药物
需要低温冷藏的药品4.jpg

 表5 二级避光药物
需要低温冷藏的药品5.jpg
 
表6 三级避光药物
需要低温冷藏的药品6.jpg

 当然,根据《药品说明书和标签管理规定》,药品说明书必须标注贮藏条件,细心的医师、药师可以阅读说明书,更加合理地指导对药品的储存和运用。
 




上一篇:3+3中药学和3+2中药学学历证书一样吗?
下一篇:临床医学执业医师考试技能一般考什么?通过率高吗?

TOP